Update: 2015. 5. 4
カメラのフラッシュに使われているアレです。キセノンフラッシュランプはガス入り放電管の一種で、透明なガラス管に少量のキセノンを封入して両端に電極を設けたもので、次のような特徴があります。
コンデンサに貯えられた電荷を瞬時に放電するという動作が基本です。このため、短い時間に集中して光を放射できるので、写真撮影の光源に適しているといえます。産業用としては、電飾看板や警告灯、製造ラインの画像取り込みの光源に良く使われているようです。特に演色性の良さは他の放電管ではなかなか為し得ないものでしょう。実際にはやや青が強くなるので、写真用フラッシュでは黄色味がかったフィルタを使用して補正しているものもあるようです。
駆動回路ははきわめて単純です。次の図に基本回路を示します。駆動回路は電源と放電管を除いて3つのブロック分けることができます。
電源電圧を必要な電圧(小型ランプでは300V程度)に昇圧します。回路構成を見ると分かるかと思いますが、自励式コンバータではフォワード型がよく使われています。このため、小さなトランスでも比較的大きな出力を得ることができます。出力電圧は電源電圧とトランスの巻数比で決まるため、フィードバック制御の必要がないので回路が簡単で済みますが、突入電流がとても大きいのが欠点です。電圧を正確に制御する場合は、フライバック型としてフィードバック制御します。
フラッシュ1回分のエネルギを貯えます。普通は電解コンデンサが使われますが、汎用タイプは使えません。瞬時放電に耐えるフラッシュ用電解コンデンサが必要になります。高速発光など耐久性が求められる場合はフィルムコンが用いられます。
フラッシュランプは電圧をかけただけでは放電しないので、外部から放電を開始させるきっかけを与えてやる必要があります。このきっかけを起こす回路がトリガ回路です。トリガ回路のスイッチはカメラのX接点などに接続され、シャッター動作でトリガがかかることになります。この回路ではスイッチがコモン側に入っていますが、トリガトランスの極性によってはコンデンサを一次側に直列に入れる(抵抗-GND間にスイッチ)構成もあります。
まず、電源スイッチを入れると DC-DCコンバータが動作してコンデンサを充電してゆきます。充電電圧が必要な電圧まで達すると、インジケータ(簡単なものではネオンランプなど)が点灯して準備OKであることが表示されます。同時にトリガ回路のコンデンサも高抵抗を通して充電されています。トリガスイッチがONするとトリガ用コンデンサの電荷がトリガトランスの一次側を通して放電し、二次側には高電圧パルス(小型ランプでは、-4kV程度)が発生します。
パルス電圧はランプ外壁に設けられたトリガ電極に伝わります。その高圧パルスは管壁(=誘電体)を通して管内に伝わり管内のガスをイオン化します。これにより電子雪崩現象が起きてアノード-カソード間にアーク放電が開始します。アーク放電が始まると管内は低インピーダンスになり放電コンデンサの電荷は瞬時に放電されます。放電によりコンデンサの電圧が下がると放電は自然に止まり、再びコンデンサが充電されてゆきます。
参考までに、充電電圧:270V、放電コンデンサ:70μF、ランプ:MFT-106で発光させたときのトリガ電圧と放電電流の観測例を示しておきます。っと、危ないので10:1プローブで測ったりしないようにね。
基本回路では一旦放電が始まると、コンデンサのエネルギが全て放出されるまで放電が続くことになり、フラッシュ1回の出力は、電圧とコンデンサの容量により決まります。また、電圧またはコンデンサの切り換えによって出力を静的に設定することも可能です。しかし、写真撮影の露出制御など出力を動的に制御したい場合は別の手段で放電を制御しなければなりません。
右の図に第一世代の制御回路を示します。フラッシュランプと並列にクエンチチューブというガス アレスタのような放電管が設けられています。クエンチチューブの放電インピーダンスはフラッシュランプよりも低いため、発光を止めたいところでクエンチチューブをトリガすると、残りの電荷はクエンチチューブによって抜かれ、発光は途中で止まることになります。この方式では残ったエネルギを全て捨ててしまうことになり、効率は悪いものでした。充電時間もフル発光と同じだけ要するため、小出力連続発光はできません。
右の図に第二世代の制御回路を示します。大容量のSCRは放電電流を直接制御できますが、SCRはそれ自身ではターンオフすることはできないため、転流回路によってOFFする必要があります。未放電のエネルギは残るので、効率は良くなります。Q2は主制御SCR、C2/Q3が転流回路、R4/R5/D1はC2の充電回路です。回路の動作は、メイントリガによりV1が放電を開始→それによりQ2がONして発光開始→止めたいところでクエンチ トリガをかけるとQ3がON→転流コンデンサC2の作用でQ2のアノードに負電圧がかかりQ2がOFF、となります。
右の図に第三世代(現在)の制御回路を示します。大電流のON/OFFを単独で高速に行えるIGBTが普及すると、回路はより簡単になり精密な制御が可能になりました。
トランスは電源電圧に依存した設計となっているので、使用する電源電圧に合ったものを選びます。トランジスタにはフラッシュ用を使用します。フラッシュ用トランジスタとは、大電流・飽和状態でも HFEが数百と大きく、低入力電圧の自励発振DC-DCコンバータに適した特性のものです(このため VCEは10~20Vと低い)。 2SA1300、2SC2500、2SC3279、2SC3420など。
充電開始時の突入電流を嫌う場合は、他励式フライバック型DC-DCコンバータの構成にする方が良いでしょう。この場合、出力電圧をフィードバック制御する必要があります。
これもフラッシュ用として特別に設計された電解コンデンサを使用します。容量は使用するフラッシュランプの定格で選定します。キセノンフラッシュランプの定格には、アノード電圧(V)、フラッシュエネルギ(JまたはWS)、平均電力(W)の3つの重要な項目があり、これらに合ったコンデンサ容量と電圧で使用することになります。
アノード電圧はアノード-カソード間に加える電圧で、指定された範囲の充電電圧で使用するようにします。フラッシュエネルギは1回のフラッシュで注入できるエネルギの限界で、これを超えるとランプが破損する場合があります。例えば、アノード電圧330V、フラッシュエネルギ20Jの場合、放電コンデンサの容量は、E = 1/2×C×V2より367μF以下ということになります。ストロボスコープなど高頻度で発光させる用途では、平均電力によって1回あたりのエネルギが制限されます。
大型管でもない限りトリガトランスは手に入るもので大体OKです。トリガ回路のコンデンサは47nF程度、抵抗は数MΩ程度で大体OKです。電子制御でトリガをかける場合は、接点をSCRで置き換えます。トリガトランスの2次側には数千Vの高電圧パルスが加わるので、スパークを防ぐため十分な空間・沿面距離を確保しておくなど、引き回しには十分な注意を払う必要があります。
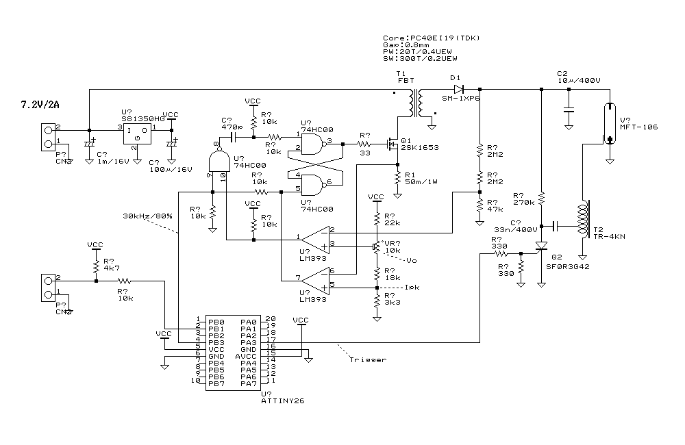
キセノンフラッシュランプのドライバ回路の例です。7.2Vの電源から他励式DC-DCコンバータで約300Vに昇圧します。この回路の場合、約10Wの出力となり、0.3J/flashなら30fps程度までいけることになります。
主要部品がカスタム設計されることが多く、ごくありふれた電子回路にも関わらず以前は汎用品がなかなか入手できないのが難点でした。秋葉原でキセノンフラッシュランプの部品を扱っていたのは、閉店した小沢電気くらいだと思います(ミヤタエレバムの製品を扱っていました)。現在は国内外の通販が広く普及しているので、ランプとトリガトランスについては容易に入手できるようになっています。DC-DCコンバータのトランスは依然として自作する必要があり、コアやボビンはアイコー電子で扱われています。
これらの部品を一度に入手する手段としては、使い捨てカメラのジャンクという手もあり、ちょっとした実験にはこれで十分でしょう。ただ、DC-DCコンバータにNPNトランジスタが使われて負電圧出力となっている場合が多いので、PNPトランジスタ(2SA1300等)で組み直して正電圧出力とした方が実験しやすいと思います。トリガトランスは DC-DCコンバータのトランスと一体化されている場合があります。トランスの設計電源電圧が低いのは仕方ありません。1.5V以上で使うにはトランスをバラして巻き直すといいと思います :-)
