今月号(2007/5)のインターフェース誌に付録でジャンク基板が付いてきたので、早速試食してみました。搭載デバイスは、NECの32-bit RISCマイコン V850ES/JG2(μPD70F3716)です。これはV850シリーズのローエンド品で、CPUコア、256KBのフラッシュ・メモリ、24KBのSRAMと各種周辺機能が集積されたマイコン・チップです。
基板にはUSB-シリアル変換ICが載っていて電源もUSB経由で供給されるので、手軽に実験できるようになっています。また、今回はそのままの状態でも(改造せずに)安定に動作したので、最近の付録基板の中では出来が良いようです。このため、初心者にも安心?です。
雑誌に綴じ込まれている関係上、背の高い部品は載っていません。したがって、最低でも次に示すものを事前に用意して、基板に追加実装しておく必要があります。
USBコネクタは、秋月のが合います。基板をユニバーサル基板に載せたい場合は、ほかにソケット・ヘッダかピン・ヘッダを用意すればいいはずですが、CON1~3が1/10″グリッドにアライメントされていないので、それは叶いません。CON3はハーフ・ピッチ程ずれているので絶対無理ですし、CON1とCON2もおよそ326μmずれているので、やはり何らかの工夫が必要です。このほか、サブ・クロックを使用した実験をする場合(このレポートでは使用しない)は、Y1に時計クリスタルを付けます。この場合、発振止め?のR6を外さないと発振しないので注意が必要です。
付録には基板のほかに開発環境(Cコンパイラ、デバッガ、フラッシュ書き込みツール等)とUSBドライバ(CP210x用)の入ったCDROMが含まれているので、これらをPCにインストールしておきます。コンパイラは試用版ですが、コード・サイズ制限がチップに合わせて256KBに拡張されています(web配布版は128KBまで)。小規模なプロジェクトにはこれで十分でしょう。
基板上のLEDを点滅して終わりでは余りにもつまらないので、ある程度の機能を持ったプロジェクトとしてMP3プレーヤを製作してみました。内蔵ペリフェラルのうち、PIO、タイマ、UART、SPI、DMA、ADCと割り込みx5を使っています。そーいえば、MP3プレーヤの製作をweb公開するのって8年ぶりですね。まぁ、機能的な所は今も昔も変わらないですけど(^_^;。
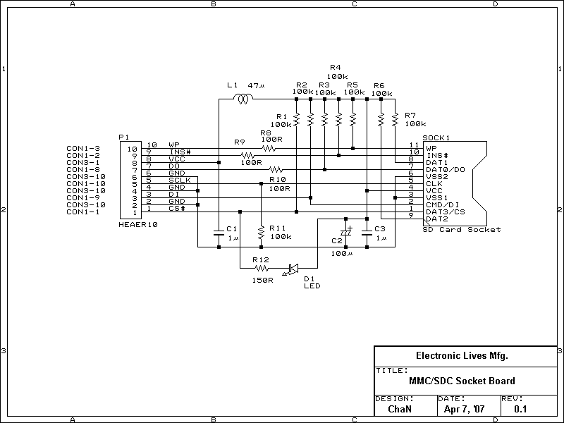
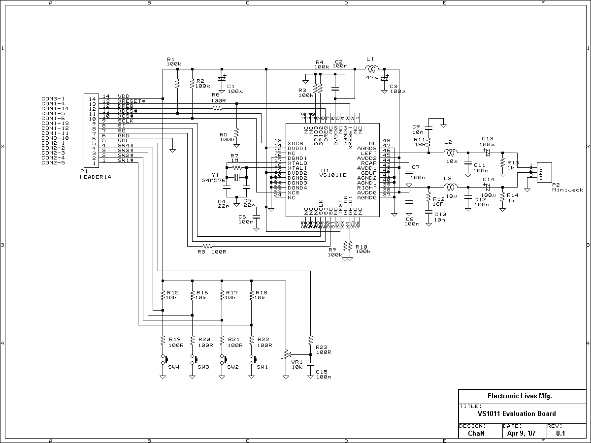
MP3プレーヤを作るには、メモリ・カード・ソケットとMP3デコーダ・チップを基板に接続する必要があります。これらのアタッチメントは、ほかに使い回せるように個別の基板に組みました。メモリ・カードには手軽に制御できてホビー用として最もよく用いられているSDメモリ・カードを使用します。MP3デコーダには秋月でも売っているVS1011を使用します。VS1011は入手性と使い勝手は良いのですが、内蔵DACがタコなのが欠点です。0dB設定基準の実測SNRは50~60dBそこそこ、さらにアッテネータがDAC前段なので、ヘッドホンで音量を絞って聴くにはかなり辛いレベルです。回路図中のコネクタのところに記入されている記号は、このプロジェクトでの接続先(マイコン基板の端子番号)です。
サンプル・プロジェクトは、FatFsモジュールのサンプルにMP3プレーヤとしての機能を追加しただけのやっつけプロジェクトです(^_^;。再生中もモニタのファイル操作コマンドを実行できますが、互いに干渉するような制御をすると音が途切れたりします。ファームウェアをビルドしたらFPLでフラッシュ・メモリに書き込みますが、遅いので代わりにSP850ESを使うと良いでしょう。ジャンパ設定はFPLと同じで、約3秒で書き込めます。以下にMP3プレーヤの動作仕様と資料を示します。
