I bought new headphones and built a portable headphone amplifire after 25 years I built previous one. I had not intended to write the article about this project, but I noticed not a few people are interested in headphone amplifier when I mentioned it on the SNS. This is a quick and simple explanation of the built headphone amplifier.

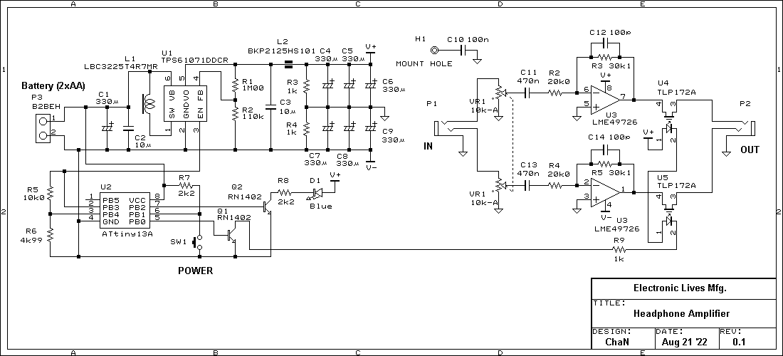
Figure 1 shows the schematic of the headphone amplifier.
I used an LME49726 operational amplifier for the output driver. It has a sufficient drive capability, ±350 mA max, for the headphones and small loudspeakers. The exposed pad on the bottom of package can be used for heat dissipation. The data sheet does not specify what the potential to be tied. I found an article on the web that says it is not electrically connected in the package, but it is not true. When I tied it to the ground potential between Vcc and Vee, a small current drained from the bottom pad and it caused a ground shift described below, so it should be left opened.
Two optical MOSFET relays, on state resistance of 1 Ω, are used in the output circuit. The output driver is disconnected from the headphones on power on and off to prevent pop noise.
The amplifier is powered by two AA cells. Because any battery holder did not fit in the case, I built it inside the case as shown in Figure 2. The input voltage is stepped-up to 5 V with a TPS61701.

There are some configurations of power supply for the portable headphone amplifier. To simplify the design, I adopted virtual ground configuration with a passive rail splitter. It is quite simple, but it has an issue on ground stability. The virtual ground is created by two bleeder resistors and the ground potential is shifted by output current flows into the ground. To minimize the ground shift, the output offset voltage needs to be small as possible. How the ground potential shifts can be estimated in:
VSFT = VOFS / RL * RB
; where VSFT is ground shift, VOFS is output offset voltage, RL is DCR of headphones and RB is bleeder registor. In this project, the ground shift should be 40 mV at typical input offset voltage of LME49726, so the ground shift is negligible. The AC load current is absorbed by the decoupling capacitors, however, decoupling effect gets worse at low frequency sounds, such as bass drum hit. I made a simulation on dynamic cahracteristics of the ground shift. The result is shown in Figure 3. under the condition of 30 Hz, 1 VRMS output volatage each channel in-phase, RL = 25+25 Ω. 1 VRMS is excessive level for safe listening on the headphones, though. As shown in the figure, there is sufficient room between the supply rails and the output.
A microcontroller is used for battery management and power sequence controls. The system power is on and off with a command button and no mechanical switch is used for the power control. The LED lamp indicates the power state and battery status. When the battery voltage lowers to 2.3 V, the LED blinks to indicate low battery. When the battery voltage lowers to 2.1 V, the system power is automatically off.
