L、C、Rの受動部品のうち、唯一広く自作されているのがL(インダクタ)です。自作する場合は、意図したとおりの仕様になっているか確認するため、Lメータは必須アイテムといえるでしょう。しかし、インダクタンスの測定は一筋縄でいかない厄介な面もあります。
というのも、測定する際の周波数や電流によってインダクタンスが変わってしまうからです。ラジオ回路用なら実際の使用に近い周波数で測定する必要がありますし、電源回路用ならDC重畳による変動、特にどの程度の電流まで飽和せずに使えるかといった特性が重要になります。
今回は、パワーインダクタのチェックに特化した測定アダプタを製作してみました。なお、実際の測定にはオシロスコープ(20MHzで十分)が必要になります。

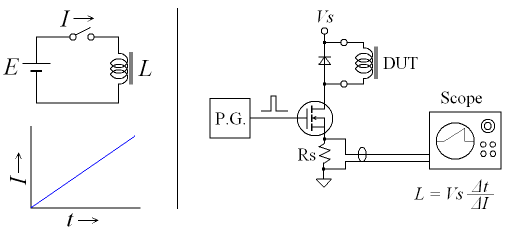
インダクタに一定の直流電圧を加えると、I = E * t / Lにしたがい、右の図に示すように時間と共に電流が増加していきます。Lが一定なら増加率は一定でグラフは直線になりますが、Lに電流依存性があると増加率が変わりグラフはカーブすることになります。
そこで、インダクタにパルス電圧を加えて電流波形を観測することにより、インダクタンスとその電流依存性を容易に確認することができるのです。
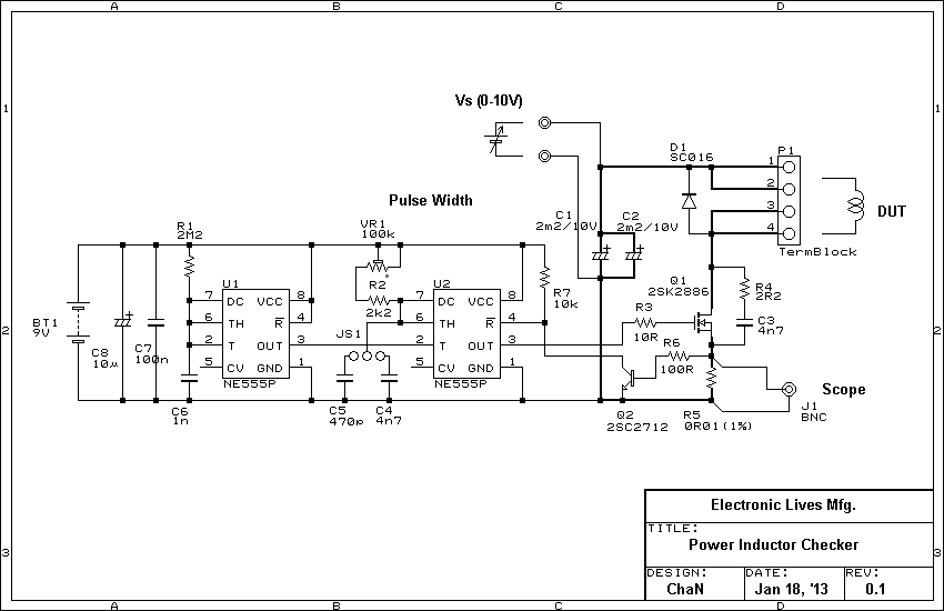
右の写真に製作したインダクタチェッカの写真と回路図を示します。約50Hzの頻度で測定対象のインダクタにパルス電圧を加え、そのときの電流波形をオシロスコープで観測します。同じ電圧なら、波形のランプが緩やかなほどインダクタンスが大きいと言えます。
パルス幅は、広い範囲のインダクタンスに対応するため、ボリウムで任意に調整できるようになっています。供給電圧Vsは、電圧を任意に設定できる安定化電源等で外部から供給します。また、パルス電流によってVsがディップすると測定に影響を与えるため、C1,C2には超低ESR型のキャパシタを使用してVsを安定化させる必要があります。
