THIS PROJECT HAS RISK OF SHOCK AND FIRE!
LED lamp is the latest device for generic lighting. The LED light has appeared in the consumer market several years ago and the market seems to be continue to grow rapider than I thought. If it keeps to improve the performance and cost in this rate, the share of LED light in the consumer market may exceed the fluorescent lamp within ten years.
The high-power lighting LED chip is also available in the electric parts shops so everybody may be planing to build an LED light. I also built an LED light as equivalent replacement of 150W halogen lamp used at workbench. This article describes to design and build LED ballast and lamp head.
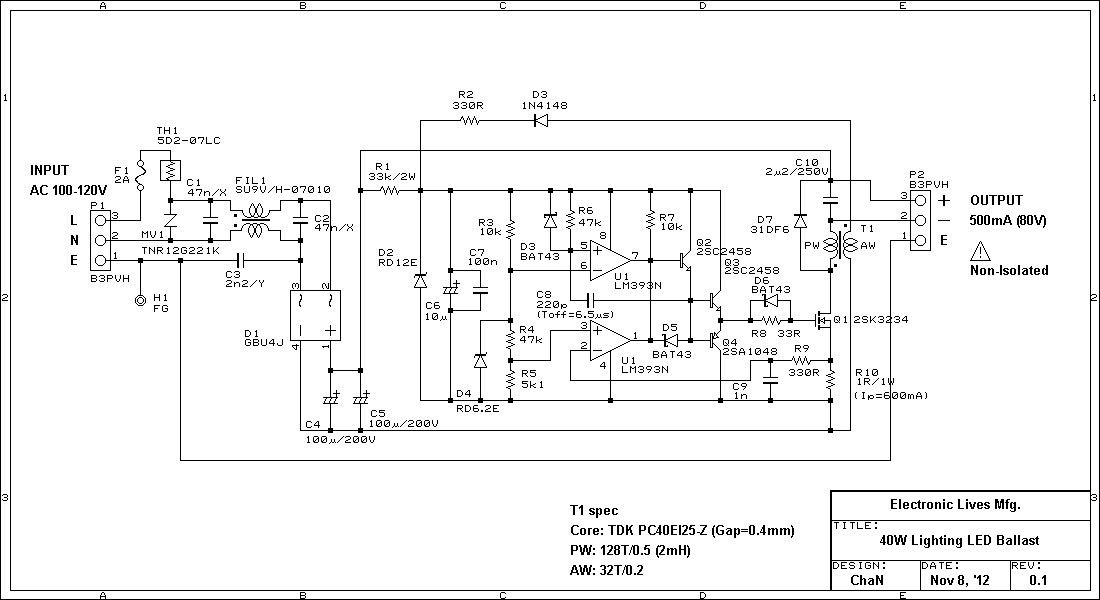
Lighting LED, unlike LED indicator, consumes power at least 1 watt and reaches upto ten watts or higher. It requires a lighting LED driver whtch is called ballast. The right image shows the built ballast board and the circuit diagram. The circuit topology is a simple buck converter. It will not need to describe the principles. Because the output is not isolated from AC input, proper insulation and grounding to the load circuit, especially at LED mountings, is required to prevent electrical shock. When test it on the workbench, it should be supplyed via an isolation transformer, or instruments may be damaged.
I chose only generic components for the ballast circuit and avoided to use ASSP IC, so that the components will be easily obtained. However there is only a difficulty that the transformer T1 have to be hand-wound denends on each configuration. The reason of using a transformer is for auxiliary power supply. When output voltage is changed, also number of turns of AW must be changed to set 20 volts of induced voltage at off-state. The T1 can also be replaced with a generic inductor (2mH/1A) with additional power dissipation by changing R1 to 12kΩ/3W. To adjust the output current, replace R5 with a trimmer pot and able to trim upto 50 watts under current configuration.
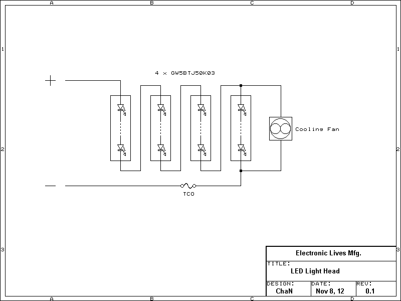
The LED light has a considerable disadvantage that LED has no heat resistance. The conventional glass-metal light source, such as halogen lamp, HID lamp, works efficiently at 200, 300 or 400 °C but the LED works at around room temperature and easily fails by overheating above 80 °C. It requires a cost of thermal management and restrictions on enclosure design. As the result the high power LED light looks like a monster of heat sink.
The right image shows the built LED light head. The LED lamp used in this project is GW5BTJ50K03(10W/5000K) by Sharp. The LED lamp is mounted on the heat sink directly and wired four LED lamps in series. The heat sink is in dimension of 100x100x25mm and is capable of 15-20 watts of thermal dissipation at natural convection and upto several times at forced flow. Using a cooling fan shuld be avoided if possible but it is required in this poject due to power dissipation of 40 watts. The power supply for the cooling fan is got from LED driving power. The failur of cooling fan results burn out of LED lamps , so that a TCO fuse must be installed to protect from over heating.
