最近のレトロブームで、ニキシー管を使った時計を作るのが流行っているようですので、私も手持ちのニキシー管時計を紹介しておきます。
8年くらい前、PCVAN(現在のBIGLOBE)のSIG内でニキシー管を使った製作モノが流行ったことがあって、私もそのとき時計を製作していました。その時計は現在も時を刻み続けているので、これを書いているとき連続稼働時間は既に7万時間(2018/11/10: 20万時間達成。異常なし。)にもなります。ニキシー管の寿命って意外と長いもんですね。
ニキシー管は既にその役目を終え、こういった懐古的なオモチャでなく実用として動いているニキシー管は、ほとんど残っていないと思います。素直なアラビア数字を表示できる唯一のデバイスだったのですけどね。あ、そういえば数年前に知り合いの会社で使っていた測定器(何だか忘れた)がニキシー管だったような...(笑)。
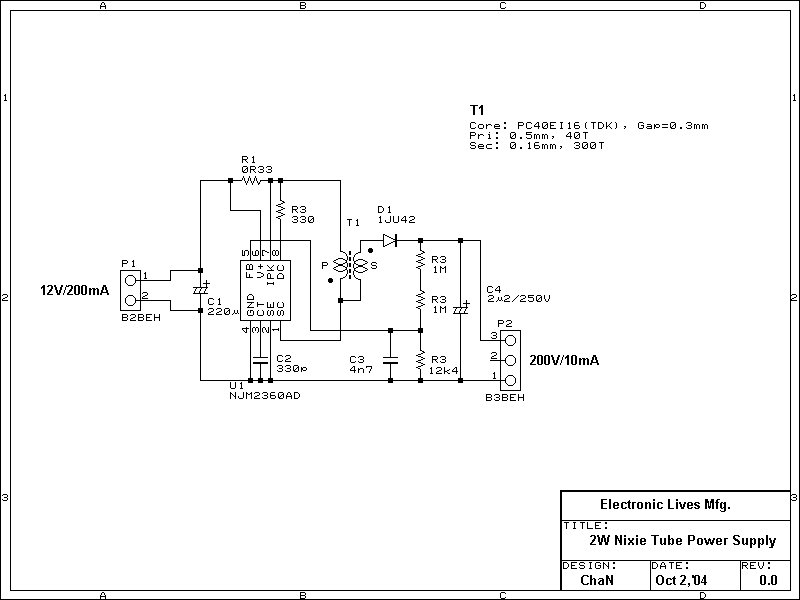
ニキシー管は放電管なので、駆動には比較的高い電圧が必要になります。昔の回路図を見てみると、一般的に180〜300V程度の電源電圧で使用されていたようです。本器では電源ラインを倍電圧整流して約270Vの電圧を得ています。安直でよいのですが、電源ラインと内部回路が非絶縁になるので、回路をいじるときは注意が必要です。
標準TTLファミリにニキシー管駆動用の74141(4bit to 10segデコーダ+高耐圧ドライバ)があるので、これを使うと駆動回路を簡単にできます。残念ながら、74141は製造中止から相当年月が経っていて現在は入手不可能です。新たに製作する場合は、TV回路用の高耐圧トランジスタ(300V程度のもの)を束にして使うことになります。8桁表示なら、80個...気合いで配線だ(^^;。
製作当時はまだかろうじて74141の流通在庫が残っていたのでこれを使っています。74141はドライバの耐圧が低いため、ブランキングするとドライバがブレークダウンして全ての数字が不規則に光ってしまいます。74141はゼロサプレスしないで使うのが正しいようです。本器ではニキシー管と並列に入れたトランジスタでアノードをグランドに落として消すようにしました。
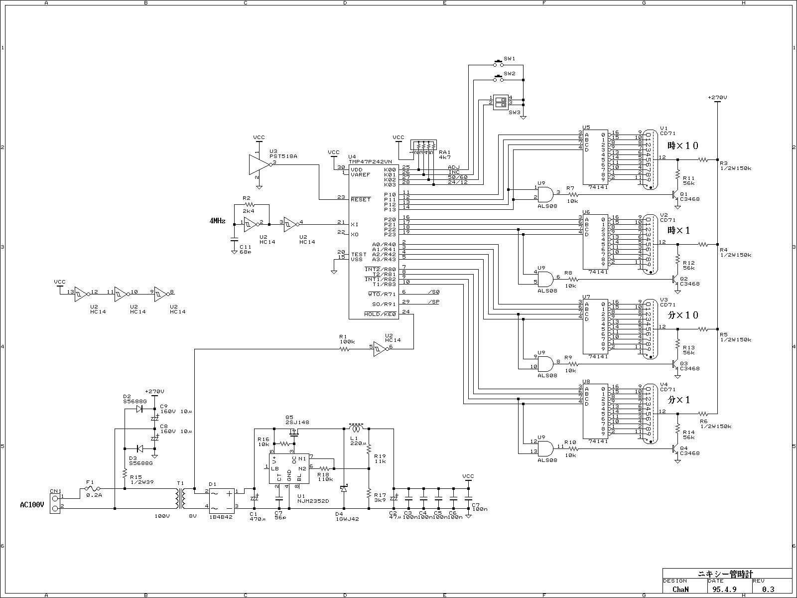
簡単に済ませるためマイコンを使っています。東芝のTLCS-47ファミリの4bitマイコンです。この型番も既に製造中止なので、新たに製作するにはPICとかAVRなど適当なマイコンを使うことになります。「ディスコンばっかりじゃん!」と言われそうですけど、製作のコンセプトに則ってディスコン品だけで製作してみるのも良いかも(^^;;。
使用したニキシー管は、日立製のCD71。日本橋のデジットで\50で購入。今も売っているのかな?
ニキシー管はガス入り放電管の一種で、カソード付近でのガスの発光(陰極グローという)を利用した表示デバイスです。要するにネオンランプですね。数字の形に打ち抜かれたカソードがその形に発光することにより数字が表示されます。アノードはカソードを囲うように設けられ、表示方向がメッシュ状になっていて発光するカソードが見えるようになっています。
ニキシー管は現役からは既に引退したものの、同じ原理の扁平型7セグ表示器が現在もガソリンスタンドの計量器の表示デバイスとして主流を占めています。また、東芝のJ3100シリーズがドットマトリクスのプラズマディスプレイをよく使っていました。
これはNEC製の蛍光表示管で、ニキシー管とは全く異なる真空管構造の電子管です。これもチューブ型は既に生産していませんが、扁平型の表示パネルがカーステや家電製品の表示デバイスとして大人気です。昔、これを使って周波数カウンタを作ったなぁ(^^;。
ドットマトリクスの蛍光表示管。これでグラフィック時計でも作ってみようかな...。
これは秋葉の千石で売っている7セグメントのフィラメント表示器。要は電球と同じで、カラーフィルタで任意の色を出せるのが特徴。航空機のインパネによく使われているようで、バーグラフやロールゲージなどいろいろなバリエーションがある。
