趣味でミニ四駆なんかもやっていたりするのですが、モーターの回転数を測りたいことがよくあります。何とか測ってみたかったので、急造したのがこれ。単純なストロボ同期式のレブカウンターです。ミニ四駆のモーターは数万回転も出るものがあるので、とりあえず10万回転まで測れるようにしました。
使用方法は至って簡単です。回転軸に目印を付けて、これにLEDのフラッシュを当てながら回転軸の目印が止まって見えるように点滅速度を調整します。そして止まって見えたときのダイヤルの目盛りから回転数を読み取るのです。回転数の見当を付けておいてその近辺を探るような感じでやるとすぐ測れます。未知の速度を測るときは、1/2あるいは1/3に読み間違える場合があるので、高めの値から下げて来るなどの注意が必要ですが。
| 測定方式 | ストロボ同期による手動測定 |
| 測定レンジ | 10,000rpm F.S. 100,000rpm F.S. |
| 電源 | 乾電池:6LR61 x1 |
| 外形寸法 | 手のひらサイズ |
| 製作費用 | \3,000程度(部品代) |
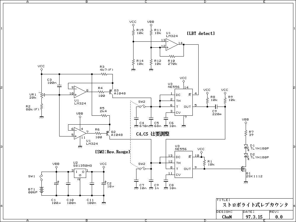
VR1は多回転ボリウムで、ボリウムの回転角に比例した電圧が得られます。その電圧は、V/I変換回路で電流に変換され、発振回路で I/F変換されます。したがって、発振回路の出力(U3-5)からはボリウムの回転角に比例した周波数のパルスが発生するわけです。
発振回路のパルス出力は、下のワンショットマルチバイブレーターを叩きます。ボリウムの出力は同時にワンショットマルチバイブレーターのタイミングも調整して、点滅のデューティ比を常に一定に保つようにしています。この回路では LEDの点灯時間は点滅周期の1/60程度になっています。
上の方の LBT検出回路は減電圧検出回路です。電池電圧が下がって OPAMPの動作点+1.5V以下になると精度が悪化するので、バッテリの消耗を検出したら発振回路の動作を止めるようにしています。
何分、回路が単純で動作も速くはないので、組み立てに当たって特に注意する点はないでしょう。
さて、組み立てが終わったら校正ですが、これは少々厄介です。2レンジ切り替えとしたので、それぞれのレンジのタイミングキャパシタの値を調整してやらなければなりません。調整には容量の違うキャパシタを組み合わせながら合わせ込んでゆきますので、調整用キャパシタを用意しておく必要があります。
まず、10万回転レンジ(SW2-OFF)でボリウムを 100%まで回しきって、パルス周波数が 1667Hzになるように C5を調整します。同様に、1万回転レンジ(SW2-ON)でパルス周波数が 166.7Hzになるように C4を調整します。これで調整は Ok。
いくらなんでもキャパシタの調整なんて面倒だという場合は、レンジ切り替えを無くして、R3を調整するという方法が良いかと思います。
所詮、チープなアナログ回路なので、測定精度も高が知れています。このレブカウンターの精度は、多回転ボリウムと発振回路のリニアリティに依存するといって良いでしょう。実際のところ、1万回転レンジで0.5%、10万回転レンジで2%程度のリニアリティとなりました。まぁ、こんなもんでしょうね。特に10万回転レンジの高い方の領域で頭打ちになる傾向があるので、キャパシタの放電時間(常に一定)が効いてくるようです。
数値の読み方ですが、レンジの最大値に回転角の割合をかけた値が回転数です。10回転ボリウムに専用ダイヤルを付ければ、1/1000の分解能となりますので、例えば、1万回転レンジでダイヤルの値が 4,25なら、4250rpmとなります。
