
ディスコや各種ステージを盛り上げる演出で、レーザー光線が飛び交うのを目にした方は多いかと思います。レーザーを使った演出には、空間を飛び交うレーザー光の光跡そのものを見せるビームエフェクトと、レーザースポットをスクリーンに走らせて幾何学模様やアニメーションを描くレーザーグラフィックがあります。よく目にするのは前者でしょう。ビームエフェクトはダイナミックで派手なので、それが主役になったレーザーライトショーというのも行われています。そして、これらに用いられるのがレーザープロジェクタというマシンです。
今回はそのレーザープロジェクタを自作してしまおうという、無謀?なプロジェクトです:-)。レーザープロジェクタを構成するコンポーネントで一番重要なのがレーザーですが、従来のガスレーザーはとても高価で扱いも面倒で、なかなか手が出せませんでした。ところが、今年になって共立電子産業から手ごろな価格の固体グリーンレーザーモジュールが発売されました。これによって長年くすぶっていた自作根性(笑)に一気に火がつき、このプロジェクトはスタートしました。
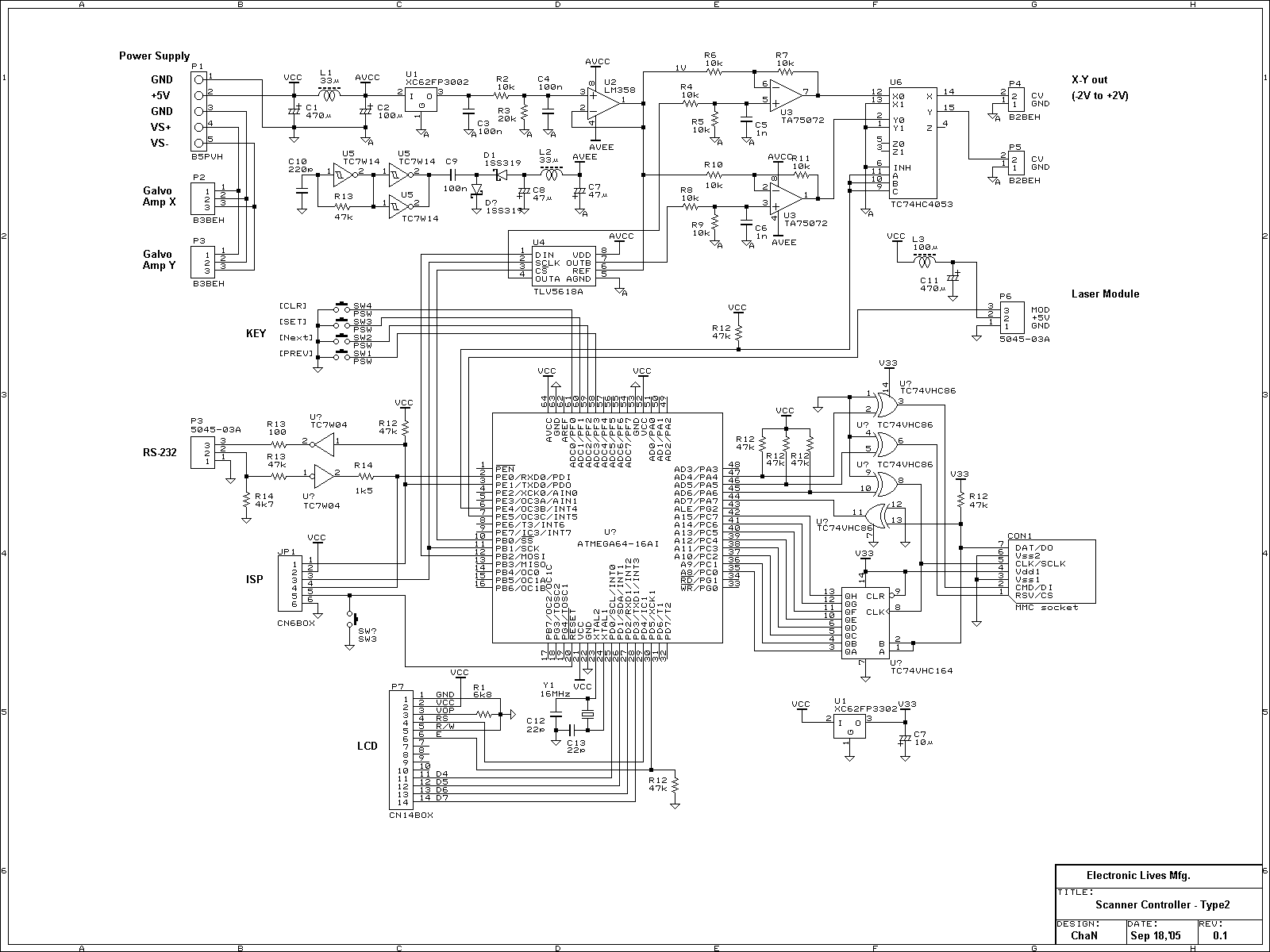
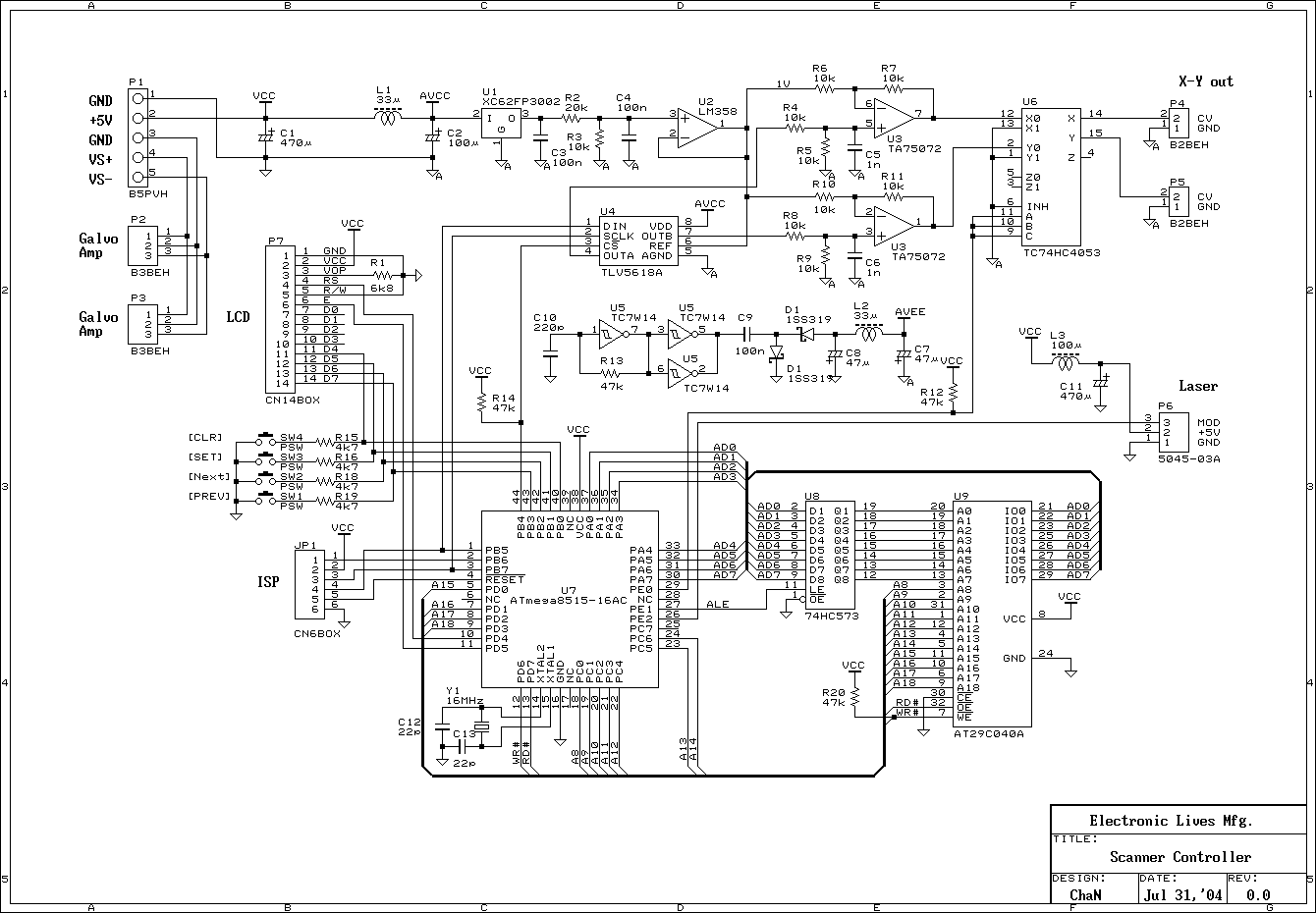
レーザープロジェクタは基本的にプロユースなので、その構成は多くがカスタム設計となっていて、必要に応じた機能が組み込まれます。図1に代表的なレーザープロジェクタの構成を示します。既製品の場合は、汎用性の高いX-Yスキャナだけの構成が多いようです。このプロジェクトでもエフェクタは省略してX-Yスキャナのみの構成とし、レーザーグラフィックの投射を主な目標としました。
古くはHe-Neレーザー(赤)、その後、数波長を同時に生成できる混合ガスレーザー(白)が主流となりました。一昔前まではそういったガスレーザー(効率が極端に悪く、扱いも面倒)が主流でしたが、最近は半導体レーザーや、DPSSレーザーなど、小型で扱いやすい固体レーザーが台頭してきました。固体レーザーの波長は今のところ赤と緑ですが、青のコストパフォーマンスが良くなればガスレーザーに取って代わるようになると思われます。
不必要なレーザー出力を遮断するための機構です。ガスレーザーは出力を高速に制御することが難しいので、外部にこういった機構が必要になります。シャッタを駆動するアクチュエータには、ガルバノメータが使われます。また、混合ガスレーザーなどフルカラーのシステムでは、それぞれの波長の透過率を任意に制御できるPCAOMという光学変調器が使われます。PCAOMや直接変調の可能な固体レーザーを使用したシステムでは、安全シャッタ以外の機械的ブランキング機構は省略されることが多いようです。
ビームスイッチは、任意のエフェクタにビームを導くための光路切り替え機構です。それほど速度や精度は要求されないので、アクチュエータには開ループ制御ガルバノメータ、ステッピングモータ、ソレノイドなどが使われます。エフェクタには、ビームを拡散して幾何学パターンを生成する回折格子がよく使われるようです。エフェクタを通過したビームは放射状になり、スクリーンに投射すればいろいろなパターンの幾何学模様になります。
X-Yスキャナは、レーザービームの投射方向を自在に制御する、最も汎用性の高い機構です。図2に示すように2個のガルバノメータを直角に配置し、それぞれのミラーを動かしてビームの反射角を制御することにより、X軸とY軸で決まる任意の方向へビームを向けます。ビームエフェクトとしてレーザービームを高速で振ってレーザーシートやトンネルなどの効果を出したり、またスクリーンにレーザーグラフィックを描いたりします。特にグラフィックに関しては、可能な限り高速になおかつ高い精度でビームを走査する必要があるので、現在この用途に使われるアクチュエータは閉ループ制御ガルバノメータだけです。アブストラクトなどの特定用途では、開ループ制御や共振型のガルバノメータが使われることもあります。
以上の光学系のほか、スキャナドライバ、レーザー電源・冷却システム、制御コンピュータ、操作卓などを加えて一つのレーザープロジェクタシステムが構成されます。
グリーンレーザーモジュールは、共立電子産業にて、約\7,000でした。このモジュールはDPSSレーザーで、定格出力は 532nm、5mWとなっています。これの凄いところは、ボリウムを調整するだけで定格の数倍のパワーが出ることです(当然、保証外ですが)。試しに測ってみたら、購入したままの状態でも15mW出ています(^_^;。さらにボリウムを回してみたところ、20mW程度になりました。このため、取り扱いにはレーザーの保安上の知識と細心の注意が必要になります。20mWがどれほど危険なのかは資料を参照してみてください。このモジュールは形状からしてペン型レーザーポインタ用であることは明らかですが、きっと非常にデンジャラスなレーザーポインタなのでしょう。
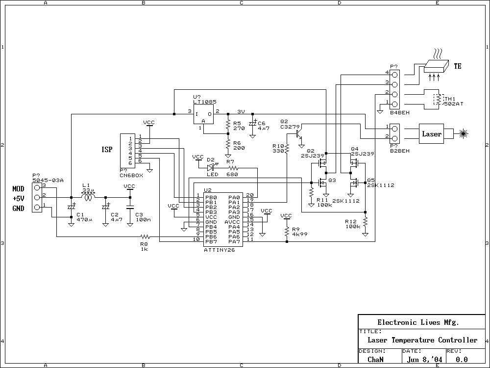
しかし良いことばかりではなく、しばらく通電しているとモジュールが過熱して出力が極端に低下してしまいます。汎用のDPSSレーザーユニットなら温度制御されていて安定した出力が得られるのですが、このモジュールの場合はモノがレーザーポインタ用の安物なだけに、そんな機能は付いていません。そこで、マイコン制御でモジュールの温度を一定に保ってやることにしました。写真2は、製作したレーザーユニットです。当然のことながら、外部変調もできるようにしてあります。
温度制御はそれほど厳密でなくてもよいので、単純なPI制御です。レーザーモジュールに熱結合されたサーミスタの値をマイコンで読みとり、温度に換算して制御温度と比較します。そして、エラーに応じてペルチェ素子をPWMで駆動(冷却または加熱)してモジュールの温度を一定に保ちます。変調入力はマイコンの割り込みに入り、そのままレーザーモジュールが駆動されます。モジュールの温度が設定値から一定以上外れている間は、強制OFFとなり、レーザーモジュールを保護します。
ガルバノメータの自作にあたり自作例を探してみましたが、スピーカーの改造モノばかりで、本格的なガルバノメータにはまだ誰も手を出していないようでした。もっとも、そんなモノ作って何になるというのもありますが(^_^;。仕方ないので、一から試行錯誤して失敗したりもしましたが、何とかそこそこの性能のガルバノメータにすることができました。ガルバノメータの自作例として、同じようなプロジェクトを検討されている方には参考になると思います。
ガルバノメータ(回路記号G)とは、電流により針を振らせる計器、つまり検流計のことを言います。昔は微少電流の検出のため、針の代わりに鏡を取り付けて反射光を遠方に投影することにより振れを増幅したりしていました。このしくみは現在のガルバノメータスキャナにそのまま受け継がれています。現在のガルバノメータスキャナは、高速動作のためロータイナーシャが小さくなるように、軸方向に細長い構造になっています。また、可動コイルに代わって磁石または鉄片など高剛性のソリッドローターになり、コイルは固定子側となります(コイルの放熱に有利)。もはやメーターというより、サーボモーターに近い構造です。
開ループ制御ガルバノメータは軸がねじり棒バネで固定されていて、コイル電流により発生するトルクとバネの反発トルクの釣り合う位置を指します。ガルバノメータの原理そのものなので、位置制御はコイル電流だけの一方的な制御で良いです。しかし、ローターイナーシャとバネ定数で決まる固有振動数を持っているので、制御帯域は限られてきます。
閉ループ制御では、検出器で回転子の位置をフィードバック、指令位置と比較しながら誤差が無くなるように制御します。これはいわゆるサーボ制御のことで、応答速度や位置決め精度を飛躍的に向上させることが出来ます(図3)。バネによる損失も無いので、効率も良くなります。しかし、位置検出器やサーボアンプが必要になるため、コストがかかるのが欠点です。今回製作したのはこのタイプのガルバノメータです。
閉ループ制御に不可欠の位置検出器には、光学式(PSD)や電磁式(レゾルバ)、ポテンショメータ(ボリウム)など色々ありますが、構造が単純な静電容量式を採用してみました。静電容量式は、コンデンサに交流電圧を加えたとき、流れる電流が静電容量に比例することを利用した方式です。機械的構造はバリコンに似ています。実用化されている設計では、片方の電極をGNDにした造りになっています。その方が構造上都合がよいからですが、そのような構成で電流を測るには、少し回路を工夫しなければなりません。
まず、図4aのようにすると、電流の往路と復路が分離され、矢印で示す直流成分が発生します。次に、その経路を直流的に開いて図4bのようにすると、整流された分が直流成分となって検流計で検知できます。実際には配線の浮遊容量などに対し静電容量の変化は微小で、このままでは安定した測定はできません。図4cは実用化されている構成で、差動動作する電極と整流回路を逆並列に接続したものです。出力はそれらの差分となり、浮遊容量の影響がキャンセルされ安定に測定できるようになります。この図の場合、可動電極が左に回るとプラス、中央でゼロ、右に回るとマイナスの直流成分がVoに現れることになります。今回製作した検出器の場合、容量差の変化はフルスケール(機械角90度)でも数pF程度ですが、十分な出力が得られています。
写真3に製作するガルバノメータの主要パーツを示します。それぞれの部品は次の通り。
写真4は、ガルバノメータ各部の写真です。外観や回路図は資料中に示します。
図5に製作したサーボアンプのブロック図を示します。位置制御では制御対象の遅れ次数が高いので、適当な位相補償をしてやらないと安定動作してくれません。制御方式はPD制御とし、D制御は電流→速度の遅れと速度→位置の遅れを個別に行うようにしてあります。I制御は安定性に悪影響を与えるので入れていませんが、摩擦や外乱が殆どゼロなので、無くても位置決め精度には問題ないようです。
検出器電極が4分割なので、図6に示すように、有効測定範囲は90度となります。サーボがロックするのは、回転子の発生トルクと検出器出力の極性が一致する範囲(塗った範囲)です。意図しない領域(灰色)にもロックする可能性もありますが、位置指令をゼロにして電源を投入すると、回転子がどこにあってもセンターに戻るようです。実動範囲は、ガルバノメータとして十分な±20度(光学振れ角80度)に設定しています。
製作したサーボアンプ基板と回路図を示します。普通のオペアンプ回路なので、特に難しいところはありませんね。でも、パワーアンプと微少信号回路が同居しているので、部品配置や電源ラインの引き回しに注意しないと相互干渉や発振に悩まされます。現在のところ、検出器周りの回路がパワーアンプからの影響をわずかに受けてしまっているので、それらはガルバノメータ側に乗せてやった方が良いと思います。
サーボアンプには正負2電源が必要なので、簡単な電源基板を製作して+12Vから生成できるようにしてみました。特に安定化している必要はないので、普通のトランスとブリッジ整流とコンデンサだけの電源でもOKです。
これはサーボアンプのステップ応答の波形です。電流制御のはずですが、コイルのインダクタンスにより、アンプ出力が飽和しています。電流立ち上がりに伴い、LM675のドライブ能力不足による電圧低下も見られます。LM12などのもっと強力なアンプの方が良かったかも知れません。でも、あまり強力なアンプだと過負荷や異常動作したときコイルを燃やしてしまう危険もあるので、温度ヒューズなどによる保護が必要になります。
コントローラに必要な出力機能は、レーザーをスキャンするためのベクトル信号(アナログ×2ch)とブランキング信号(TTL×1ch)だけなので、その辺に転がっているマイコンボードか、PCのパラレルポートに付けるアダプタで十分です。今回は小型化のため新たに専用基板を製作しました。図7に製作したコントローラのブロック図を示します。コントローラは、単にベクトル信号を垂れ流すだけでそれ以上の制御は無いので、ファームウェアの動作や回路については、説明する必要はないと思います。
扱うグラフィックがビットマップではなくベクトルデータなので、汎用のグラフィックツールが全く使えません。したがって、ワイヤフレームでのモデリングや、ビットマップ画像からベクトルを拾ってデータ化できるツールが必要になります。レーザーアート関係のフリーツールも存在はしますが、単にベクトルを拾うだけの機能なら難しいものではないので一つ作成してみました。レーザーアート以外のデータ処理にも流用できるように、csv形式で入出力するようにしてあります。これについても特に説明する必要は無いと思います。
| コントローラ | マイコン: ATmega8515 (Atmel) データメモリ: 512KB LCD, X-Y出力, 変調出力 |
| X-Yスキャナ | スピード: ILDA 18K @8°、ILDA 12K @20° 動作振れ角: 80°(光学振れ角) ミラーサイズ: 5x8 [mm] |
| レーザーユニット | 波長: 532nm(緑) 出力: 20mW 外部変調: TTL |
| 電源 | コントローラ部:5V/1.5A スキャナ部: ±20V/1A |
| 消費電力 | 停止時: 7W 動作時: 22W (ILDA 18K @8°) |
| サイズ | 240(W), 150(D), 40(H) [mm] |
| 質量 | 1.0kg |






