胸のポケットにすっぽり収まるサイズのデジタルオシロアダプターです。動作的には、ひたすらサンプリングしてホストに送信するだけで、表示・同期・蓄積・演算処理などオシロとしての機能の大半をホストPCに任せるようにしています。これによりハードウェアをかなり単純化することができました。
右の IMGが本機の外観です。自分で作っておいて言うのもなんですが、これを人前で使うのはちょっと恥ずいです(汗)。まぁ、中がスケスケになっているよりは見栄えはするかなということでやってみたのですが、ちょっと方向が違ったようで....(^_^;。
| サンプリング | 8bit/10ksps |
| 入力電圧レンジ | 1mV/lsb (256mVp-p/fs) Zi=1MΩ 3.3mV/lsb (853mVp-p/fs) Zi=1MΩ 10mV/lsb (2.56Vp-p/fs) Zi=10MΩ 30mV/lsb (8.53Vp-p/fs) Zi=10MΩ 100mV/lsb (25.6Vp-p/fs) Zi=10MΩ 300mV/lsb (85.3Vp-p/fs) Zi=10MΩ |
| ホストインタフェース | RS-232C (9pin) 送信 115kbps、受信 9600bps 内部回路とはフォトカプラで絶縁 |
| 信号処理・表示 | 全てホストPCのソフトウェアによる |
| 電源 | バッテリ:6LR61×1 消費電流:15mA(10:1)、25mA(1:1) |
| 製作費 | \3,000 |
冒頭での説明で、本機は単なるアクイジション・ユニットとしての機能のみであると書きました。これは制御ソフトの善し悪しが使い勝手の善し悪しということにもなります。でも、処理の拡張性や柔軟性の点でソフトウェアに任せた方が有利な気がします。サンプリングレートも10kspsと低速なので、Pentiumクラスのパソコンなら余裕でリアルタイム処理が可能です。
サンプリングレート10kspsというのはデジタルオシロとしては少々物足りないです。これはシリアルポートで転送することによる制限ですが、まぁ遊び半分ですし手軽さとの引き換えですからよしとしましょう(^_^;。でも、比較的低速な信号や物理現象などの観測にはけっこう使えるかな、といった感じでしょうか。
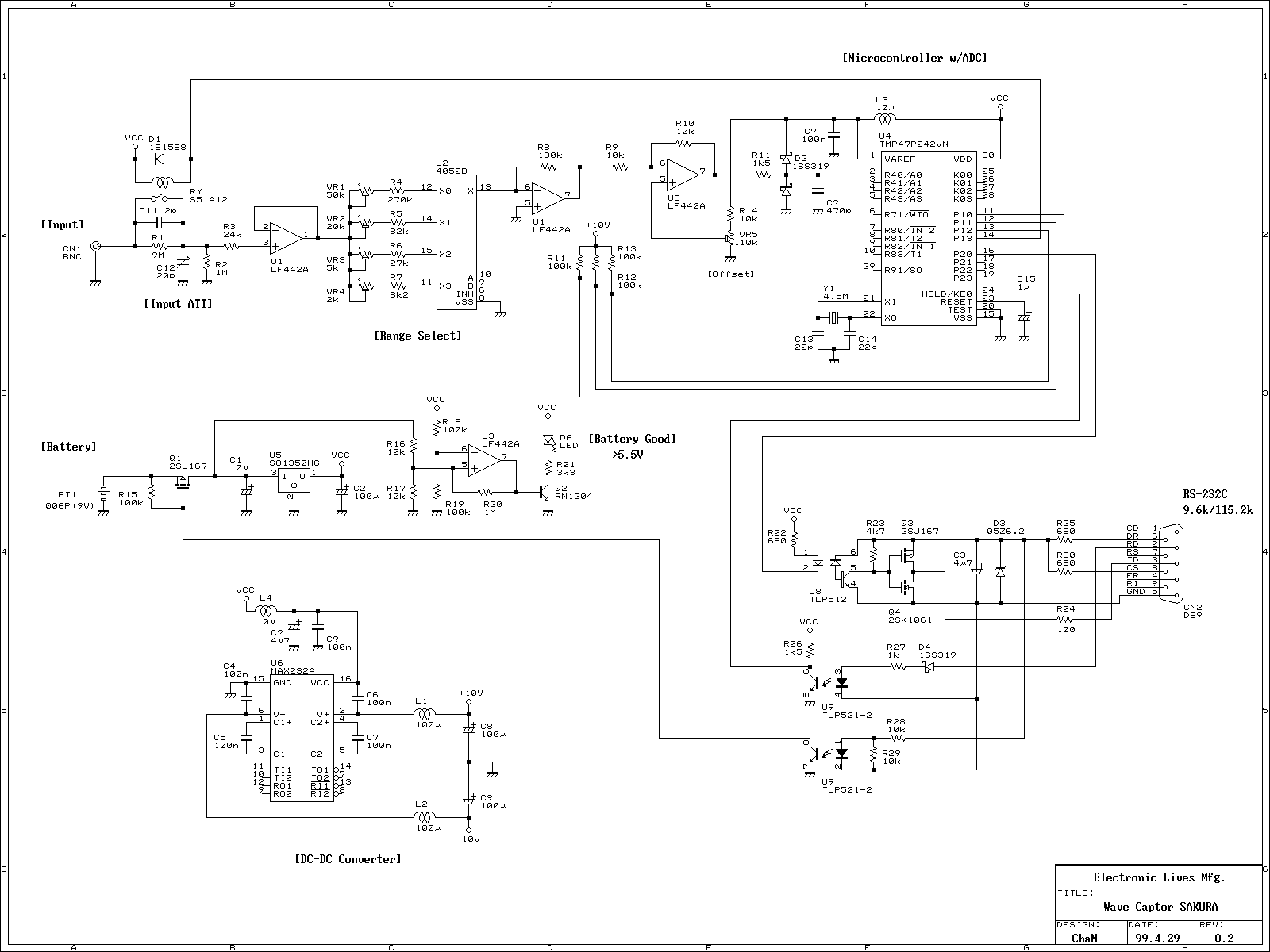
回路技術としてはごくありふれたものです。入力信号を増幅してADC内臓の4ビットマイコンでサンプリングしてホストへ送信しているだけです。レンジ切り替えは、ホストからのコマンドによりアナログスイッチやアッテネータを切り替えて行います。微少信号まで扱うため、写真では見えませんが、基板の裏をシールドしています。たったそれだけでも目にみえて外部ノイズの影響を防げました。
増幅回路の±電源は、MAX232Cのチャージポンプの部分だけを使って得ています。MAX232Cは単電源回路でOPAMPを使いたいときに結構重宝しますね。DC-DCだけ使うのはちょっともったいない気もしますが。
波形表示ソフトの画面です。分電盤に電流トランスを付けてその出力を観測。鋭く飛び出してるのがコンデンサインプット電源を持つ機器(パソコン等)に流れる電流。正弦波成分は、それ以外(主に蛍光灯や冷蔵庫)の電流で、誘導負荷なので位相が遅れているのが見て取れます。波形表示ソフトの機能は次のとおりです。
この製作では、東芝の4ビットマイコンを使用しましたが、一般には入手困難です。実際に製作される場合は、とりあえず入手が容易なPICやAVRを使用するのが良いでしょう。サンプリングコントローラの機能としては次のような感じです。
ホストとの I/Fはシリアルで、N81とします。コントローラからホストへの送信は115.2kbpsとします。10kspsリアルタイムで送れるギリギリのところです。また、ホストからコントローラへのコマンドは9600bpsとします。115.2kpbsを S/W UARTでやるのはちと苦しいかもしれませんが、4ビットマイコンのソフトウェアUARTでも出せるのですから、UARTのないPICやAVRでも十分いけるはずです。
サンプリングコントローラはリセット後コマンド待ちになります。コマンドは1バイトで50hから5Fhの値です。この下位4ビットをP10-P13に出力して1ms待った後サンプリングモードに入り、毎秒 10,000回サンプリングしてホストに送信し続けます。サンプリング中に何かデータが送られてきたらコマンド待ちに戻ります(ホストはコマンドの前に00hを送る)。
この辺を合わせておけばサンプリングコントローラに何を使っても波形表示ソフトをそのまま使えるはずです。もっとも、DOSアプリなどではなく、Windowsアプリとして作り直した方がいいと思いますが。(作られたら、わたしにもください(^_^;。
