初めて電池式蛍光灯の実験をしたのは、確か小中学生の頃だったような。当時、乾電池で小型蛍光ランプを点灯させる製作記事が電子工作誌によく載っていて、「蛍光灯は商用電源で光らせるもの」という固定概念を破るモノとして興味を引かれたものです。でも、作ってはみたものの単に光ったという程度で、効率やランプ寿命など実用にはほど遠いものでした。当時は電気理論も放電ランプの原理も知らずに単に真似していただけだったので、どう改良したら良いものか分からず放置、興味は別のモノへと移っていきました。
ところが、最近になってweb上で電池式蛍光灯の製作記事を見かけました。いまどき蛍光灯なんて...とは思ったものの、それがまさに当時そのままの回路だったので、あのときのモヤモヤ感が再燃。ということで、約30年ぶりに現代的な回路方式と理論に基づいて再設計してみました。
蛍光ランプは低圧水銀灯の一種で、放電により管内の水銀蒸気を励起し放出される紫外線でさらに管壁に塗られた蛍光物質を励起するという2段階のエネルギの変換を経て光出力を得ています。蛍光ランプは大きくHCFL(熱陰極蛍光ランプ)とCCFL(冷陰極蛍光ランプ)の2種類に分けられ、それぞれの特徴に応じてHCFLは一般照明用、CCFLはバックライト用というように用途が決まっています。単に蛍光ランプと言った場合はHCFLを指し、今回はそのHCFLについて解説しています。
図1に電子工作誌によくあった電池式蛍光ランプ点灯回路を示します。昇圧トランスには小型電源トランスを流用しているので、適当な部品を買ってきてはんだ付けするだけで組み立てられます。まぁ、子供が作れるのはこれくらいまででしょう。昇圧トランスの一次側はブロッキング発振回路になっていて、1~2kHz程度で発振します。そして、二次側に誘起する高電圧パルスを直接ランプに加えて瞬時に放電を開始させます。しかし、電力の制御が難しく、電流の不足ですぐにランプが黒化してしまうなど問題点も多いものでした。
図2に現在使われている電子点灯回路のうち最も単純な構成を示します。V1はインバータ(ハーフブリッジやトランスなど)の出力で、LRとCRで駆動周波数近辺に共振点を持つ直列共振回路を構成します。ここで、V1を立ち上げると電極(フィラメント)を経由して共振電流が流れます。また、CRには電流とリアクタンスに応じた高電圧が発生し、電極間に加わります。これにより、始動に必要な電極の予熱と高電圧の印加が同時に行われます。電極が加熱され熱電子放出が始まると、まずフィラメント上で小放電(管の両端が発光)が起こり、ランプ電圧が十分なら電極間の放電(管全体が発光)に移行します。点灯状態では低インピーダンスのランプがCRに並列に入ることになり、Qが激減して自然に共振状態ではなくなります。点灯中は、LRはバラストとしての働きをします。
図2の回路では、安定に始動するため十分なランプ電圧が加わるように設定しますが、大抵の場合は電極の予熱を待たず瞬時に放電を開始します。電極の温度が低い状態では冷陰極モード(グロー放電や火花放電)での放電となり、電極が加熱され熱電子放出が始まると熱陰極モード(アーク放電)に移行します。しかし、HCFLでの冷陰極モード放電は電極を著しく消耗させるため、十分に予熱した状態で放電を開始した方がランプ寿命の点で有利です。ホットスタートにはいくつかの方法がありますが、簡単なのは次のように周波数を切り換える方式です。このようなシーケンス制御は、マイコン制御と相性が良いとも言え、様々な付加機能を容易に盛り込めます。
図3にHCFL駆動回路のシミュレーションを示します。図中には2回路描かれていますが、これはランプの状態により回路が変化するためで、上が放電開始前、下が放電中の回路となります。LCの共振周波数は55kHzに設定しています。放電開始前は周波数によって共振電流が大きく変化するのが分かるでしょう。放電中は周波数による電流の変動は緩やかに見えますが、実際にはランプインピーダンス(R1)は負性抵抗なのでもっと大きく依存します。
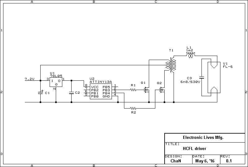
図4にシミュレーションに基づき試作したHCFLドライバを示します。昇圧トランス(T1)はジャンクのEIコア(特性は実測)に、一次側:0.5mm/21T×2、二次側:0.13mm/6条/180T、ギャップ0.1mmとしています。電源電圧が7.2Vのとき、インバータ出力電圧は60Vになります。蛍光ランプには低いように思えますが、10W程度までならこれで十分です。駆動電圧は定格ランプ電圧より十分高ければ良く、また始動時はLC共振による昇圧があるためです。当初、電源電圧12Vで設計したのですが、ボビンサイズの見積もりを誤って途中で一次側(外側)を巻ききれなくなってしまったため、急遽7.2Vに変更しました。まぁ、電池動作ならこの程度の電圧がちょうど良いでしょう。共振インダクタ(L1)も、表皮効果によるロスを減らすため0.13mm×6条で巻いていますが、これらはリッツ線が入手できるならそれを使った方が特性が良く、また楽に巻けるのでベターです。
スイッチングコントローラには、周波数の任意制御を可能とするためマイコンを使ってみました。始動シーケンスは、予熱(65kHz/1.5秒)→スタート(52kHz/0.5秒)→通常動作(44kHz)としました。固定周波数で駆動するなら、IR2153などのオシレータ内蔵のハーフブリッジドライバが手軽です。
