THIS PROJECT HAS RISK OF SHOCK AND FIRE!
Fluorescent lamps have being widely used for general lightings for many years. However, it contains mercury that needs to be avoided use to any product. The signatories to the Minamata Convention on Mercury at COP5 on late 2023 have decided to ban the manufacture, import and export of common fluorescent lamps by end of 2027. The fluorescent lamp is one of the lighting technologies being used for domestic lighitng facilities as well as incandescent lamp. I think every child who interested in electricity plays with fluorescent lamps. Of course, I put together and lit fluorescent lamps, incandescent lamps and etc with junk parts from garbage station when I was a child. Some years ago, I remembered that time through some article found on the web and wrote Fluorescnt Lamp and Driver, but I had not written on AC powered one as common fluorescent lamp systems, so that I needed to write this article to complete it before end of fluorescent lamp era.

The fluorescent lamp is a kind of low-pressure mercury-vapor lamps that outputs visible light in emissions of phosphor excited by UV radiation of arc prasma. Unlike the high-pressure mercury-vapor lamps, clear bulb type for generic lighting is not exist, because the light emission at low mercury vapor pressure is almost all in UV-C range. Figure 1 shows the construction of a typical linear fruorescent lamp. The discharge tube is made of soft glass in diameter of 10 to 35 mm and shapes thick and long cylinder that much larger than one in the HID lamps. The glass tube can be formed into any shape, so that it is not in only linear-shape but also circular-, parallel- and coiled-shape to adapt the lamp tube to the design of luminaire. The inner surface of discharge tube is coated with fluorescent materials. The electrodes at both end of the tube resemble the coiled tungsten filament of incandescent lamps, and is coated with emitter (usually barium oxide) to increase the efficiency of electron emission. The discharge tube is filled with low-pressure noble gas, such as argon and krypton, at 0.003 to 0.006 atoms with some milligrams of mercury.
There are two essential functions that required for the control gears for fluorescent lamps, the one is starting discharge and the other is stabilizing discharge. To start the discharge, it needs to pre-heat the electrodes and to apply high-voltage to make the lamp breakdown. Pre-heating the electrodes decreases the breakdown voltage, however, the mains volatage is still insufficient to breakdown, and the contorl gear needs to generate and apply a high-voltage to the lamp. When once the dischage starts, the lamp current needs to be regulated to a certain level. Because the voltage drop of lamp decreases as the lamp current increases, this is a common characteristic of discharge tubes that called negative differential resistance, the lamp current increases with no limit, and the lamp is broken instantly if a constant voltage is applied.

The conventional control gear that has been developped at the beginning of history is electromagnetic ballast which employs a choke coil as an impedance element. There are some types of control gears in starting method. Figure 2 shows a basic electromagnetic control gear in glow switch starter developped by Westinghouse Electric Corp. in 1939. From the simplest solution, it has been widely used as the best one in cost.
FL, L and SW in the figure are the fluorescent lamp, choke coil and glow switch starter, respectively. The glow switch starter is an essential part in the control gear that works as an automatic switch that generates a start-up sequence. It is a glow discharge tube with a bimetal electrode and low-pressure argon or neon as filling gas, and its breakdown voltage is set lower than mains voltage and higher than working voltage of lamp. The lamp voltage varies according to the lamp wattage, so that the proper glow starter specified by lamp specs needs to be used. For the low voltage mains (100-120 V), autotransformer ballast is used instead of choke coil, because the mains voltage is insufficient to take over the lamp into arc discharge. The start-up sequence of electronic ballast in glow switch starter is described as below.

In addition to the glow switch starter in mechanical switch, there is also electronic starter in semiconductor switch. It has advantages in start-up time and durability over the mechanical one, and became widespread. Figure 3a-b shows the waveforms of input current (blue) and lamp voltage (yellow) on start-up. There is two seconds of delay in start of pre-heating at the glow switch starter and the lamp starts after some cycles of ignition, whereas the pre-heating starts at power-on and the lamp starts in only an ignition at the electronic starter.

Figure 4 shows wave forms of the lamp voltage (yellow) and the current (blue) on normal operation. In AC discharge at low frequency like mains, the arc extinguishes and re-strikes every alternation, so that the waveform of lamp voltage is distorted as a squware wave with many high frequency components. In addition, there are high frequency oscillations due to the movement of charged particles in the arc which is not seen in the wave form. These phenomenon generates high frequency radiation and it can cause interference to the AM radio as buzz noize. The CI in parallel of the lamp is to prevent the EMI.

Thanks to the development of electronics technologies, the rserches on the electronic ballast weregetting active in late '80s and the electronic ballast has begun to spread to the lighting industries in '90s. The typical electronic ballast for the fluorescent lamps drives the lamp at high frequency (several ten kHz) with an inverter, and it has achieved to reduce the weight of the ballast that was in a large and heavy choke coil like an iron block. Moreover, by the improvement of luminous efficacy for fluorescent lamps at high frequency operation and low losses in electronic ballast itself, the system efficacy in lm/W increases 1.2 - 1.3 times in comparison with the control gear in magnatic ballast. The most high efficiency and high output fluorescent lamps newly developped in '00s are designed to be used in electronic control gear. Figure 5 shows a basic configuration of electronic ballast for fluorescent lamps. In this project, I build and report this type of electronic ballast.
CR in the figure is a resonance capacitor that composes a matching network with choke coil LR. The output frequency of inverter is set at the resonant point and a large resonant current flows through the circuit when the inverter start to work. The resonant current flows through the circuit and a high voltage depends on the Q appears at the CR. This satisfies the requirements that pre-heating the electrodes and applying the high voltage that needed to strike the lamp. When the lamp starts to discharge, a load resistance will be inserted to the resonant tank; as a result, the Q value lowers and the resonant quenches. The choke coil acts as an impedance element to regulate the lamp current. This is a well designed configuration that has been established as a fluorescent lamp ballast circuit. However, there is an issue to apply it for HF lamps. These lamps have high discharge impedance and it is difficulut to set proper filament current in both state, pre-heat and and run. This is remarkable in thin tube lamps. To solve this issue, a resonant inductor with auxiliary windings is used to pre-heat the filaments and remove the filaments from resonant circuit.
In principle, the inverter may work at a constant freqency; therfore cheap electronic ballasts (often found in self ballast lamps) and old designed one consist of self-oscillating inverter without any control. The electronic ballasts with modern design (mainly embedded in the luminaires) have some safety feature and control the drive frequency to reduce the wear of electrodes and extend the life of lamp. The high end one have individual pre-heat circuits for stable pre-heating and cut-off the pre-heat current to reduce the power consumption.

The fluorescent lamp ballast determines the drive condition by circuit parameters of matching network, so that it cannot be in universal wattage like an HID ballast and it needs to be designed individually for each type of fluorescent lamp. It is not so many parameters needed to be determined, and all you need to do is that choose the LC values and drive frequency to set the lamp current. Figure 6 shows the simulation model of the matching network. The R2/R3 are measured filament resistance, R1 represents the discharge resistance of lamp estimated from the specs. The resistance changes depends on the lamp condition, in discharge or not, so it needs to be simulated at two conditions each in .step directive. However, because these parameters actually vary and are non-linear, the simulation is not that strictly accurate.
The waveform at output of inverter is a square wave but most of harmonics are blocked by choke coil and it does not practically affect the result, so that I assumed it to be a sinusoidal wave to simplify the simulation. For instance, when the input voltage is 100 V, average of bus voltage is 130 V DC, inverter output is 65 V in square wave, and the peak value of fundamental component becomes 83 V; therefore set V1 83 volts. The results are in peak value, so the effective value is 0.71 times of the results.
When the lamp wattage is 32 W or higher with low voltage mains (100-120 V), a full-bridge inverter or a voltage doubler rectifier is needed because it is difficult to set the proper filament current at low inverter output voltage.
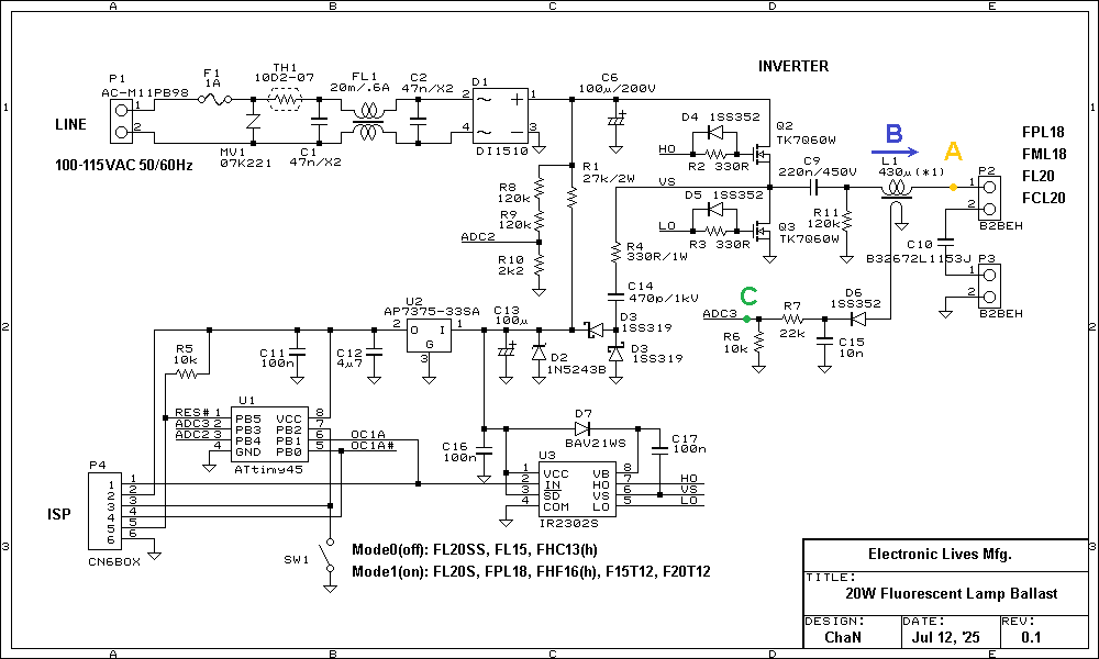
In fact, there are many single-chip fluorescent lamp controllers that can make up the electronic ballasts, so utilizing these ICs will be the best way for making the fluorescent lamp ballasts. However it is not interesting to make it as an experimental project. In this project, I built it in digital control with a microcontroller. Figure 7 shows the built fluorescent lamp ballast and the schematic. It is designed for common 18/20 W lamps. I built another one for 27/30 W but these are functionally identical, so that I omitted to describe it individually and put the design in the resources section.
The U1 in the schematic is an 8-bit microcontroller, ATtiny45 from Microchip, that has a timer unit suitable to drive an inverter. The U3 is a gate driver that drives the half-bridge Q2 and Q3. The R4 and C14 on the output of inverter work both as snubber and auxiliary power supply for contrller part. The inductor L1 consist of PC40EI25-Z (gap=0.3 mm) as a core, 53 turns of litz wire (0.08 mm by 30 strands) as main winding and a turn of wrapping wire as auxiliary winding.
To detect the state of discharge and control the lamp, it needs to be detected in some method. There are some methods to detect it and I used the inductor current. The auxiliary winding of L1 is employed for this purpose and the induced voltage on the winding is rectified and input to the ADC of MCU. The voltage V at point C can be calculated as:
V = (2π・f・L・IL・N - VF)・R6 / (R6 + R7)
(where IL is peak current of inductor, N is turn ratio (1/49) and VF is forward drop out of D6.
While lamp is in normal operation, the emitter retained on the electrodes is evapolated or spattered and lost continuously due to heating of electrodes or ions collide onto the electrodes. When the emitter wears out, the cathode fall rises, the lamp voltage rises, the lamp extinguishes due to insufficient discharge current and the lamp restarts repeatedly; therefore the lamp reaches end of life. There is a factor accelerates wear of emitter, on-off cycle. Everybody would have heard that frequent on-off cycles of fluorescent lamp shorten the life time of the lamp. I tried to confirm that how the on-off cycles affects the life time of the fluorescent lamps from a test data. As the result, shortening of life time per on-off cycle was 0.7 hours in pre-heat start and 2.9 hours in instant start.
There are two start-up methods for the fluorescent lamps depends on pre-heat of electrodes, pre-heat start and instant start. In pre-heat start, the electrodes are heated for 0.5 to 1 second by pre-heat current through the filaments to make on start-up, and then it ramps up the lamp voltage to strike after thermoelectron emission begins. The arc discharge can start smoothly at low voltage and current, and with minimal wear of emitter. In instant start, it begins the ignition at excessive striking voltage without pre-heating, and the lamp strikes instantly. The discharge will stay at glow discharge until electrode are heated up and thermoelectron emission begins, and then it will be taken over to the arc discharge. The instant start like incandescent lamps will be attractive feature from a viewpoint of users, however, the glow discharge has a problem that it seriously wears the emitter. Therefore the pre-heat start is a common start-up method for the fluorescent lamps. Instant start method is employed in only cheap ballasts and some special fluorescent lamps.

In this project, the fluorescent lamp is controlled in the processes described as follows. Figure 8 shows the state diagram of the controls.


Figure 9a shows the inverter current and lamp voltage on a pre-heat start. The current and voltage keep low while the electrodes are in pre-heat, and then the lamp strikes at a voltage as high as 150 VPK on ignition. Figure 9b shows an example of an instant start. On start-up, a large current flows and the lamp voltage rises over 500 VPK and the lamp strikes instantly. The lamp is in glow discharge for 30 ms from the strike and then takes over the arc discharge.
