初めてポータブルMP3プレーヤ(1号機)を自作してから10年が経過し、さすがに陳腐化で使用に堪えなくなってきたので、これの代替用に2号機を作ってみました。1号機は専ら車載機として使用してきましたが、2号機の出来が思ったより良く車載専用として使うのが惜しくなったため、1号機は更新して延命することにしました。と、この程度のことならわざわざレポートを書くまでもないのですが、1号機は組み立てキットとして発売されたということもあり、無謀にも購入された方のためにも書かないわけにはいきません。
更新内容は、記録メディアの置き換えです。当時広く普及していた小型メモリカードの規格はコンパクトフラッシュ(CF)とスマートメディア(SM)だけでした。1号機では制御の容易な後者を採用したのですが、これが結果として負け馬に乗ることになります。その後、SDメモリカード(SDC)が発表され、メモリカードとしてデファクトスタンダードの地位を得ることになります。後発のSDCがシェアを伸ばす中、間もなくしてSMは市場から消滅してしまいました。このように、現在電子工作で使われるメモリカードはほぼSDCとなっているので、今回新しく置き換える記録メディアはSDCということになります。
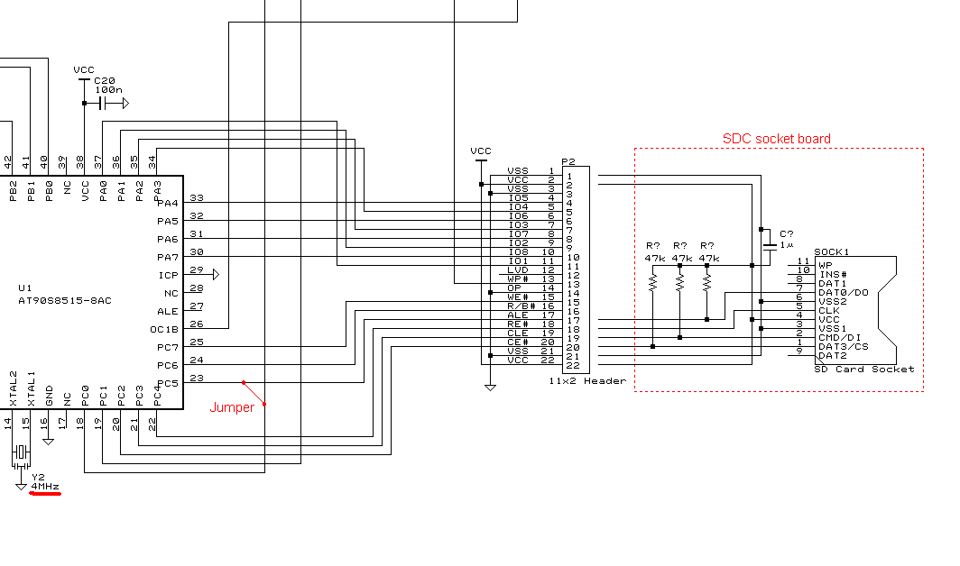
幸いにもSDCの電源電圧はSMと互換性があり信号線数もSMよりはるかに少ないので、回路的に容易にSMを置き換えることができます。さらにうまいことに、ソケット部がソケット基板として独立しているので、SDC用のソケット基板を作ってこれに差し替え、F/Wを書き換えるだけでOKです。右の写真に元のSMソケット基板と製作したSDCソケット基板を示します。メイン基板については本来は改造は必要ないのですが、データ転送の高速化のためジャンパを1本飛ばします。これにより320kbpsのMP3データでも音飛びすることなく再生できるようになります。
メモリカードの交換に伴い、ファームウェアも更新する必要があります。オリジナル版では独自のファイル管理をしていて、専用プログラムでファイルを転送する必要がありました。さすがにこれは使い勝手が悪すぎたので、この仕様を引きずるわけにはいきません。SDCはファイルシステムにFATを採用しているので、これに従うことになります。これによりPCでファイルを管理することができます。ファームウェアの更新作業はアーカイブ内にあるHEXファイルをマイコンに書き込むだけで、ほかにすることはありません。新F/Wでの再生機能は次のようになっています。
アルバムは、ルートディレクトリ下のサブディレクトリ、トラックはその中のMP3ファイルで、アルバム数、各アルバム内トラック数はそれぞれ最大25個です。ファイル名には拡張文字(ASCII以外の文字)は使えません。アルバム、トラックの順はファイル名でソートされます。
最近は電子部品のライフサイクルが短くなっているため、便利なICだからといっても装置によっては気軽に使うわけにはいきません。たとえば業務用機器の場合、使用期間が10年以上に及ぶことも多く、忘れた頃に改修やリピート生産の依頼が来ることもよくあります。このため、息の長い製品の場合は長期間の継続性を考えた設計が必要になってきます。
また、設計時に各部の代替手段を設けておけば、陳腐化した装置も簡単な改造で最新の機能に蘇えらせることができる場合があります。今回のMP3プレーヤでは先行き不透明な記録媒体を簡単に換えられるようにしてあったため、運良くスマートに更新することができました。このキットは元々のアナログ性能が最近のDAC内蔵MP3デコーダよりもはるかに優れている(実測SNR:90dB以上)ので、最新以上の性能といえるかもしれません。キットをお持ちの方は、ジャンク箱から発掘して蘇らせてみることをおススメします。
